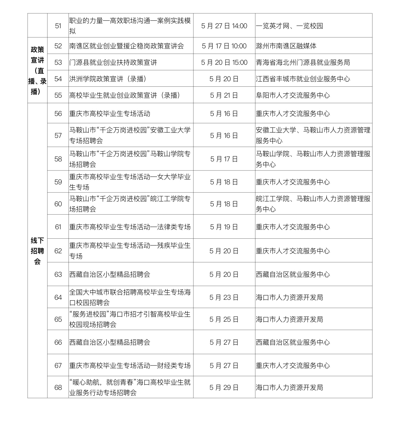
人民网北京5月16日电 (记者宋子节、温璐)近日,人社部2022年大中城市联合招聘高校毕业生专场活动将陆续推出第九批共68场特色服务活动。其中,线上活动55场,包括北京工业大学专场、首都经济贸易大学专场、旅游文化专场、生物医药及医疗卫生专场等线上专场招聘会23场,直播带岗18场,大学生求职陷阱套路、现场求职面试技巧等就业指导和政策宣讲直播(录播)课14场。线下活动13场,分别在重庆、海口、拉萨、马鞍山等地举办。
高校毕业生和用人单位可通过中国国家人才网大中城市联合招聘活动主会场页面(http://dzcs.newjobs.com.cn/),或在微信小程序中搜索“全国高校毕业生精准招聘”平台查询相关信息并参与各类专场服务活动。



第九批68场特色服务活动清单。人社部供图
(责编:温璐、邓志慧)